因工作需要,我院决定面向社会公开招聘若干名工作人员。现将有关事项公告如下:
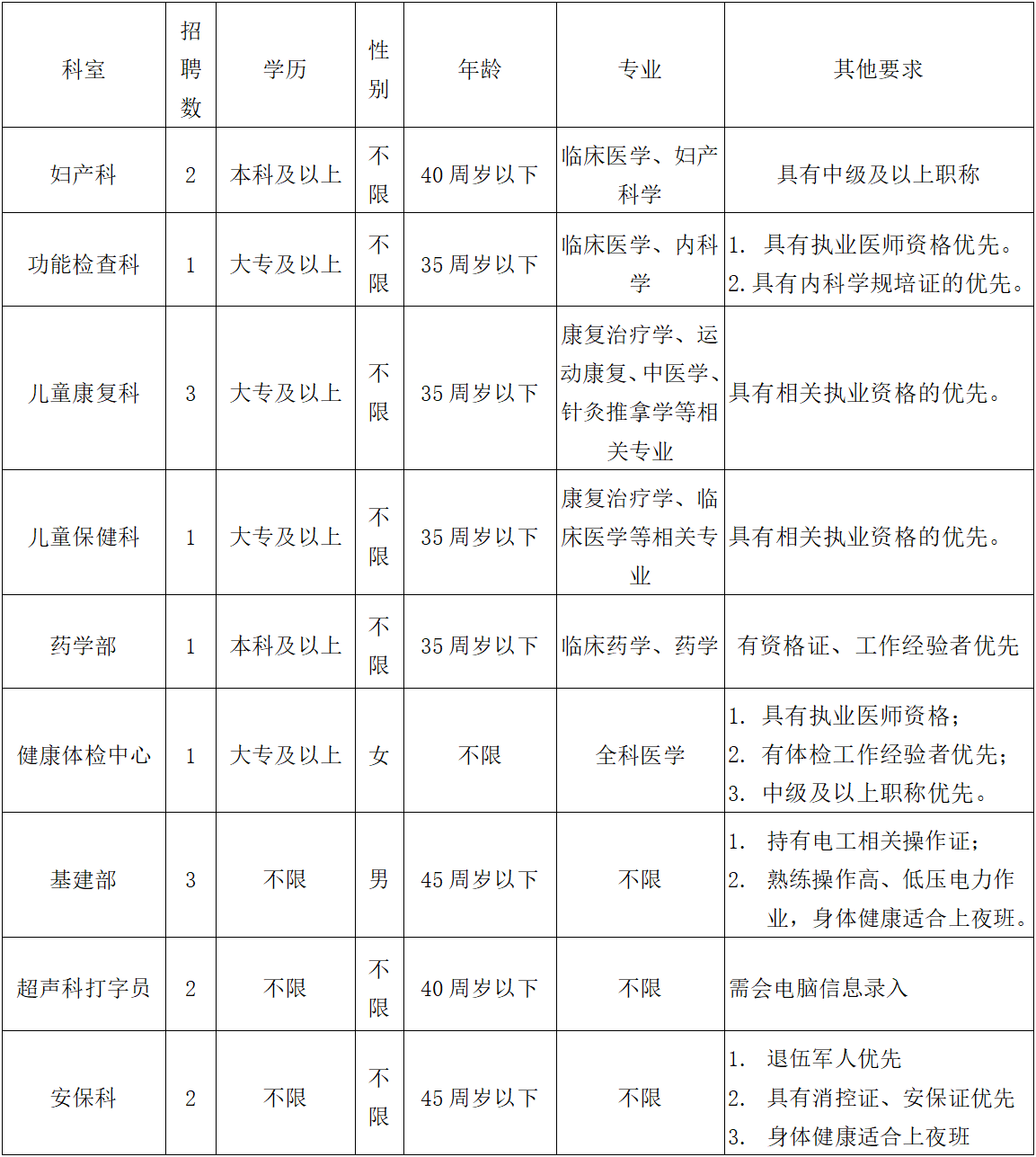
一、招聘岗位及条件
报考人员除具备报考岗位(专业)所需资格条件外,还需符合以下条件:
(一)拥护中国共产党,热爱祖国,热爱人民,遵纪守法,具有良好的政治思想素质,愿意履行卫生事业单位人员的义务;
(二)爱岗敬业,专业对口,具有良好的职业道德和奉献精神;
(三)身心健康,适应岗位需要的身体条件;
(四)户籍不限。

二、招聘流程
(一) 报名时间:自公告之日起8:00-11:30,13:00-16:30(节假日和双休日除外)。
(二)报名地址:OG真人有限公司行政楼三楼人事部(义乌市新科路C100号)
(三)咨询电话:0579-83803031 83803032 联系人:王老师 吕老师 E-mail:ywsfybjyrsk@163.com
(四)报名时提供以下应聘材料:个人简历、身份证、学历学位证书、执业资格证书等原件、复印件及一寸彩照一张。
(五)资格审核:人员资格审核将根据简历投递情况随时进行。
(六)录用:根据资格审核情况经体检后,择优录用,签订劳务派遣合同,卫生专业技术人员经考核合格后可聘为院编员工。
(七)聘后管理:按单位相关规章制度执行。
请有意向者尽快投递简历,如有疑问请与我们联系
OG真人有限公司
2021年11月12日
